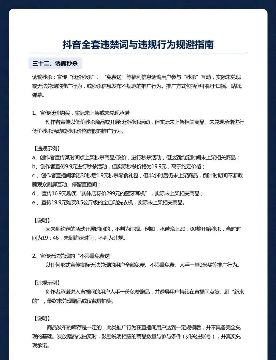
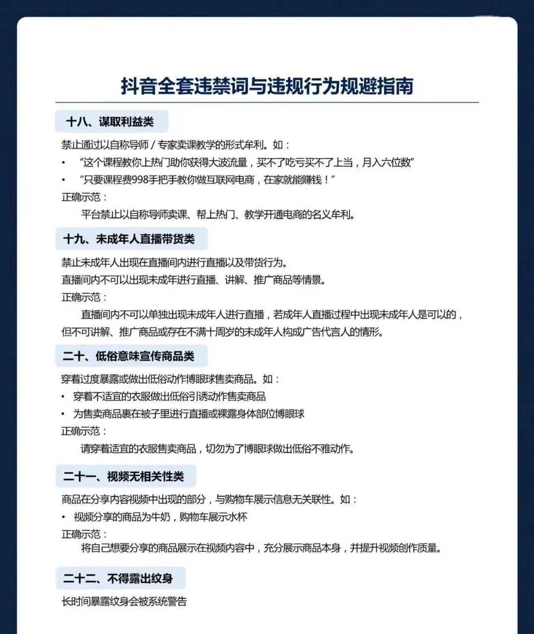
做抖音短视频最担心的是什么? 是账号0播放量、流量推荐骤减,账号在不知不觉间被封。
现在抖音平台的生态基本上趋于完善,对违规行为的打击也越来越精确,能精准到一个词一句话的地步,所对应处罚的力度也越来越大了。
而恰恰这些状况很多人都是在无意识中触碰到了抖音的红线。
不管你是在抖音上做视频,还是做直播,如果因为一个词语、一个表述违规、被扣分、警告事小,轻则导致限流、重则封号断播,这样就得不偿失了。


所以,平台的违禁词是内容运营者们日常工作中必须警惕的地方。
视频创作中或宣传商品时哪些词可以用,哪些不能用?直播中哪些话能说,哪些话不能说?
今天给大家分享最新的抖音全套违禁词与违规行为规避指南,做抖音短视频运营的朋友们赶紧自查,以免受到处罚。


俗话说,小心驶得万年船,上面这些内容建议保存下来,以备不时之需。
希望能够帮助到大家减少踩坑,一切顺利!





